“食”光美好,“食”刻相伴
我们秉承“全面、均衡、营养”的原则不断创新,合理搭配用心做好每一餐让孩子快乐进餐,健康成长!
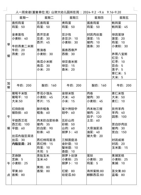
星期一
早餐:
香煎鸡蛋、全麦面包、牛奶燕麦二米粥
早点:
牛奶
午餐:
葡萄干米饭、红山肋排、平菇西兰花、丝瓜内酯豆腐汤
午点:
芝麻酥、苹果、香蕉




星期二
早餐:
五香鸡蛋、西芹豆皮、葱油卷、南瓜小米粥
早点:
酸奶
午餐:
枣花小馒头、酥炸鲳鱼、肉末奶白菜粉条、西红柿鸡蛋汤
午点:
蒸黏玉米、黄桃、香梨




星期三
早餐:
煮鸡蛋、豆沙包、酱香西葫芦、绿豆香米粥
早点:
牛奶
午餐:
金银米饭、蜜汁烤翅中、五彩山药、三鲜菌菇汤
午点:
胡萝卜丝饼、红提、哈密瓜




星期四
早餐:
酱香鸡蛋、时蔬肉丝面
早点:
酸奶
午餐:
肉卷、肉末地三鲜、大骨油菜汤
午点:
蛋挞、青州蜜桃、麒麟西瓜




星期五
早餐:
鹌鹑蛋、绿蔬蛋饼、养胃八宝粥
早点:
牛奶
午餐:
麦仁米饭、孜然羊肉、茭白炒肉丝、时蔬咸粥
午点:
果脯发糕、圣女果、蓝莓




带量食谱

